黑龙江省四个物业服务案例入选全国典型!
2026-01-31

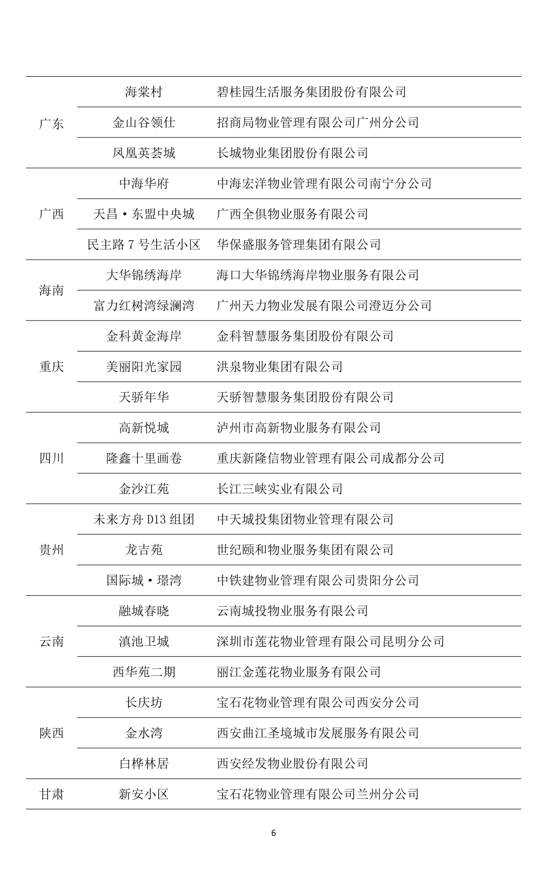
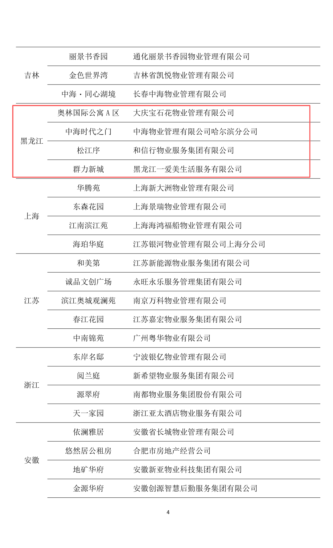
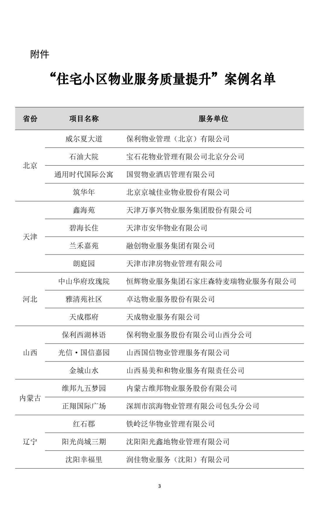
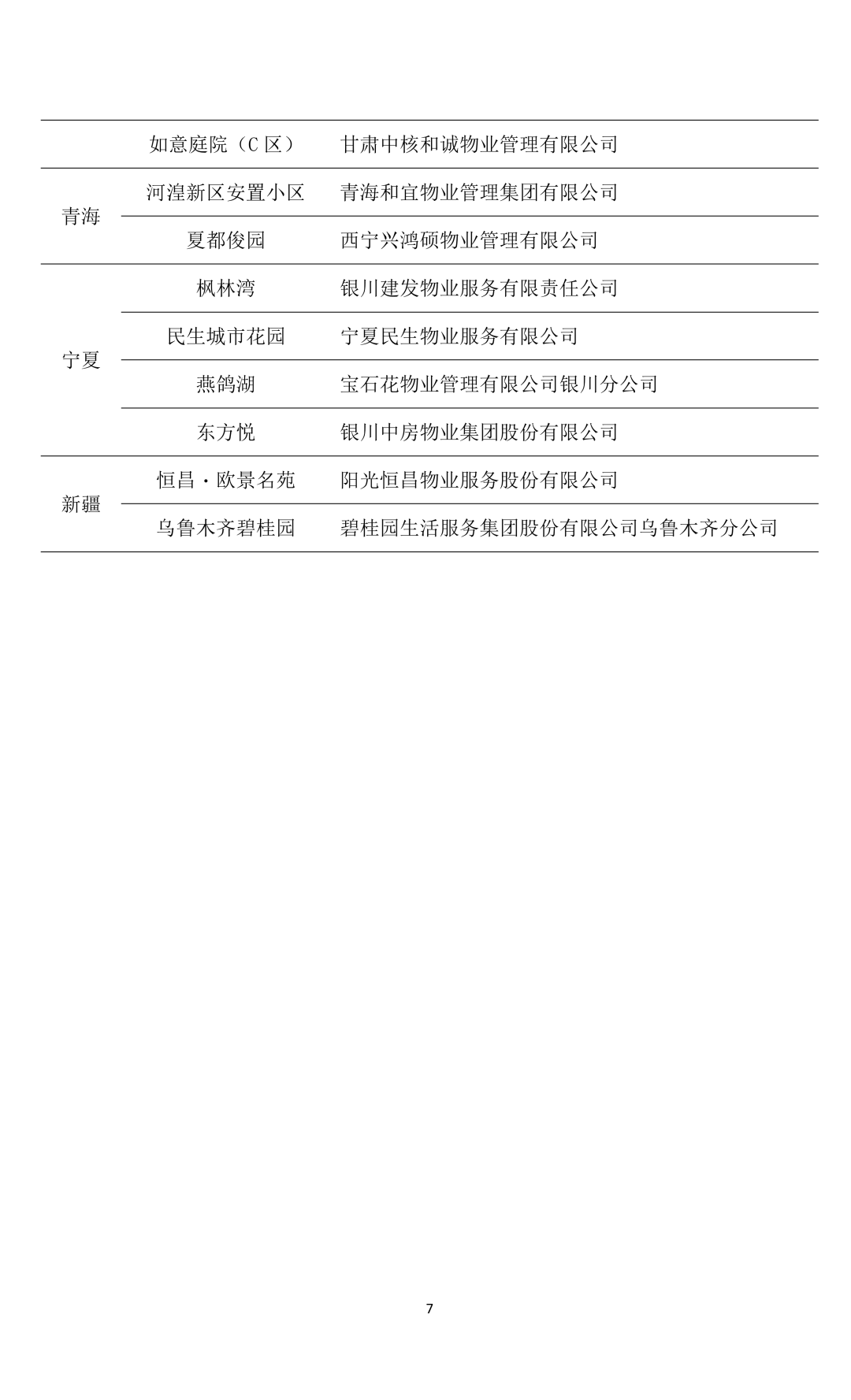
1月30日,中国物业管理协会发布了《关于公布“住宅小区物业服务质量提升”案例的通知》,在全国范围内遴选出100个住宅小区物业服务质量提升典型案例。其中,由黑龙江省物业管理协会推荐的物业服务案例有四个成功入选,展现了黑龙江省物业服务行业的专业水准与创新实践。

这四个入选的物业服务案例分别是:大庆宝石花物业管理有限公司的奥林国际公寓A区中海物业管理有限公司哈尔滨分公司的中海时代之门、和信行物业服务集团有限公司的松江序以及黑龙江一爱美生活服务有限公司的群力新城

此次评选活动旨在深入贯彻落实住房城乡建设部关于提升物业服务水平的指导意见,通过选树典型、推广经验,推动全行业服务质量整体提升。黑龙江省四个物业服务案例的入选,不仅是对相关物业服务企业专业能力与服务成效的充分肯定,也是全省物业行业积极进取、提质增效成果的集中体现。

入选的这些案例在服务模式创新、设施设备管理、社区文化建设、业主关系维护、智慧物业应用等方面均有突出表现和值得借鉴的经验。中国物业管理协会将汇编出版《住宅小区物业服务质量提升案例》,供全行业开展深层次学习与交流。

黑龙江省物业管理协会将以此次我省物业服务案例入选为契机,继续引导和鼓励省内物业服务企业对标先进、学习典型,深入领悟服务质量提升的内在逻辑,借鉴可复制、可推广的方法。推动企业建立“学习-实践-反馈-优化”的闭环管理机制,不断夯实服务基础,塑造核心竞争力,共同推动黑龙江省物业服务行业向更专业、更精细、更人文的方向高质量发展。

希望全省物业服务企业积极学习借鉴这些典型案例的经验,结合自身实际,不断探索服务提升新路径,为业主创造更加美好、和谐、舒适的居住环境,为龙江物业行业的繁荣发展贡献力量!


通知原文如下:

图片
图片
图片
图片
图片
图片
图片


  • 首页
  • 电话
  • 邮箱
  • 顶部